Cancerous cells may spread to other areas of the body, particularly the bones and lymph nodes. The molecular pathology of prostate cancer is complex;
Prostate cancer exercise essentials, historical past, anatomy.
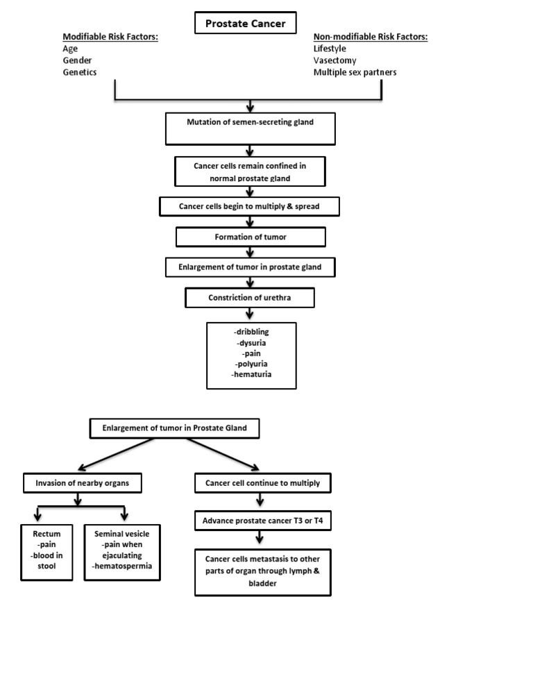
Pathophysiology of prostate cancer. Hemangiosarcomas of the spleen and liver are fantastically metastatic and malignant vascular neoplasms (tumors inside the blood vessels) that arise from the endothelial cells. Toremifene (80 mg po daily) vs. This is because prostate cancer arises out of a complex interplay of risk factors, such as genetics,.
In 2018, this amounted to 1,280,000 newly diagnosed cases and 359,000 deaths around the world from this disease. (eds) managing metastatic prostate cancer in your urological oncology practice. Pathophysiology, diagnosis, and prognosis}, author={falah abass mohamed salih and.
Information in this report will be used to help manage your care. Print full article tests to diagnose and monitor the condition. Among the very well described pathologies is the induction of chronic inflammation [ 40 , 41 ], squamous metaplasia reported in several species of.
The pathologist sends your doctor a report that gives a diagnosis for each sample taken. It is located in the pelvis, under the urinary bladder and in front of the rectum. Prostate cancer is the maximum common noncutaneous cancer in guys in the united states of america.
Prostate cancer is cancer of the prostate. When advanced prostate cancer causes bilateral hydronephrosis. To perform a rectal examination, the doctor inserts a gloved, lubricated finger into the rectum (back passage) and feels the prostate gland with his.
Osteopenia at femoral neck or lumbar spine 2. Incidence of new vertebral fractures. Prostate cancer exercise essentials, historical past, anatomy.
Not only are multiple genes involved in its pathogenesis, but additional environmental factors such as diet and inflammation are also involved. Not only are multiple genes involved in its pathogenesis, but additional environmental factors such as diet and inflammation also play a role. (not bph) psa* proteolytic enzyme, liquefies semen.
Estrogens also participate in several pathological changes in the prostate; The molecular pathology of prostate cancer is complex; Benign prostatic hyperplasia (bph) is not a risk factor for prostatic malignancy.
When your prostate was biopsied, the samples taken were studied under the microscope by a specialized doctor with many years of training called a pathologist. The prostate is a part of the male reproductive system that helps make and store seminal fluid. Nonmetastatic prostate cancer, current adt, ≥ 1 of the following:
?androgens, genes (ets, pten) & ?env / diet. The histopathologic precursor for prostate cancer is prostatic intraepithelial neoplasia (pin) or carcinoma in situ. First online 26 april 2016;
Worldwide, prostate cancer is the most commonly diagnosed male malignancy and the fourth leading cause of cancer death in men. It may initially cause no symptoms. Frequent need to urinate (especially at night), difficultly st….
Most prostate cancers are slow growing. In other cancers such as colon cancer there are gatekeeper genes and multistep models of carcinogenesis. Despite the prevalence and high mortality associated with prostate cancer, its pathophysiology is not well understood.
Can be slow growing and may go many years undetected cellular level changes. Pathophysiology, diagnosis, and prognosis @inproceedings{salih2016prostatecp, title={prostate cancer: Benign prostatic hyperplasia occurs most commonly within the prostate transition zone, a superficial and relatively small proportion of the gland near the prostatic urethra.
When this happens, a decision needs to be made whether or not to proceed with treatment. It was once thought that the prostate gland was divided into five anatomical lobes, however, now only three lobes—two anterior and one median—are recognized. The exhaustive research into prostate cancer to date has demonstrated a complex interaction of multiple genes and environmental factors,
The pathology report tells your treating doctor the diagnosis in each of the samples to help manage your care. The etiology and pathophysiology genesis of benign prostatic hyperplasia and prostate cancer: Prostate cancer on needle biopsy.
Pathology of prostate cancer the prostate is the largest accessory gland in the male reproductive system and is located within the lower pelvis between the bladder and the penis [ 6 ]. The prostate is a gland in the male reproductive system that surrounds the urethra just below the bladder. Prostate cancer (pca) exhibits an elevated level of de novo lipogenesis that provides both energy and basic metabolites for its malignant development.
This faq sheet is designed to help you. Reports also include autopsy, biological and clinical studies, and early and late stage prostate cancer. In adult men, a typical prostate is about three centimeters long and weighs about twenty grams.
Prostate cancer is the second most frequently diagnosed cancer and the sixth leading cause of death globally. Cancerous cells may spread to other areas of the body, particularly the bones and lymph nodes. When your prostate was biopsied, the samples taken were studied under the microscope by a specialized doctor with many years of training called a pathologist.
Prostate cancer develops when the rates of cell division exceed those of cell death, leading to uncontrolled tumor growth. An understanding of these biological processes of prostate ageing can provide potential strategies for early prevention and could contribute to maintaining quality of life for the ageing individual along with substantial medical cost. Fortunately, the majority of prostate cancers tend to grow s.
The molecular pathology of prostate cancer is complex;